Mobius Super Capacitor.

a battery, even when almost flat, has enough reserve power to power the camera while starting the vehicle when the voltage cuts

with caps, if they haven't charged sufficiently and you cut power (remember this is typically with a few seconds of receiving power) the camera will shutdown and not restart (already a problem for some users with caps) or corrupt the file, bigger isn't always better

From an almost-discharged state, the Mobius OEM capacitor requires approximately 25s of uninterrupted power before it is ready to save the file.
If power is received for under 25s (approx) before switching off, there is no file - not even a corrupt file.
 
From an almost-discharged state, the Mobius OEM capacitor requires approximately 25s of uninterrupted power before it is ready to save the file.
If power is received for under 25s (approx) before switching off, there is no file - not even a corrupt file.

put bigger capacitors and those numbers will change
 
Ah... OK, I see what you mean. So, it's the "brown out" during cranking of the engine that can confuse Mobius into starting up and then being starved for power when using a capacitor before full voltage is restored. Hence, that is why the StreetGardians Cam have a startup delay. 👍

Thank for the information.

In fact that reminds me that it is for that very reason that I had implemented a DIY delay circuit in my daily driver for the 12 V rail. The transient killed the original power converter in my boost gauge.

Momentary loss of power during cranking will cause Mobius capacitor versions to shut down and not restart due to the camera being set for 'immediate' power-off-disconnect (the power interruption being shorter than the time taken for the cam to power down, therefore the signal to re-start occurs before the cam has powered down and the cam does not receive a signal to power-up after the power-down is complete).
If set for 10s power-off-disconnect in order to try to avoid the unintended shutdown, the cap doesn't hold enough power so the last file isn't saved.

JooVuu significantly improved on the quirks of the Mobius; the JooVuu charges its cap in about 15s and the cam can be set for 3s power-off-disconnect which both avoids unwanted shutdowns and retains enough power in the cap for proper file saving after power is lost and about a week of date-time retention.
 
I've written about the problem in my car - if I leave it sitting for 4 or more days the front Mobius crashes when cranking the engine. This is related to the state of charge of the capacitor (I've ruled out vehicle battery charge by charging it fully before starting.) That one is hooked into the lighting circuit which shuts down ~ 12 minutes after locking the car. If driven within the rough four day period the Mobius auto starts fine. I've got a "delay off" timer I'm looking to install, but I want to first check what sort of standby current the circuit draws. (I don't want to introduce a new fault- the vehicle battery going flat from parasitic drain.)

The rear one is hooked into an "IGN ON" power source and doesn't have that problem (I've got a smart fob push button start ignition so the vehicle goes straight from off to engine running.)

I checked both of them this week and both had lost the date time around December 15th (last recorded file) and reset back to 1st January 2012. This wouldn't be a huge issue (for me), but if you lose the date time regularly it ends up overwriting those 1st Jan 2012 files- which you may have wanted to keep!
 
Looks like you may be better off using some delay start circuit. Some folks over on the Street Guardian section of dashcamtalk were discussing this and they pointed out to some commercially available timers:
https://dashcamtalk.com/forum/threads/recommended-hard-wire-kit-with-timer-option.32653/

Or if you are somewhat handy with a soldering iron, you can build this "delay-ON" circuit for pretty cheap using widely available components (replace the LED with a transistor and relay + flyback protection diode):
http://www.learningaboutelectronics.com/Articles/555-timer-delay-before-turn-on-circuit.php

I have been using something like that, also DIY, in my daily driver for a few years and it work well enough. Of course, the better way to handle these startup issue would be to use a circuit that will only turn on once the system voltage is greater than some threshold like 13.3 V or what ever voltage your car puts out when the motor is running. I have an idea for such circuit but have not yet ordered parts.
 
A voltage detection type circuit would be good, and probably the only way today as most cars now control the alternator via computer. In the older cars (and maybe some are still like this) the alternator field terminal provided a ground path for the dash warning light until the regulator sensed a charging condition and neutralized the current so the light went out when the engine started. it was easy to add a relay paralleling the warning light 😉 Doing that today would likely result in a lot of expensive smoke 😱

I've thought about floating some NiMh sells across the circuit. 4 cells @ 1.2V each in series would give 4.8V total and that should be close enough, at least for this cam. The upside would be hands-free autonomy, cell safety, and economy in the build. The only downside I can see is that charging the cells would use some of the PS current (maybe too much), and they may not fully charge with only a 0.2V overhead. Plus the PS would have to be more current-capable than the usual ones we see.

Just thinking aloud as my dinner settles 😎

Phil
 
I've got the "delay off" circuit in front of me- under $2 off Ebay. I could have made something myself, but these days it's cheaper to buy ready made modules- provided they to what you require. I want to "bench test" it first to see what parasitic drain it has.
 
If it drains parasites well, I'm going to buy a box-full and attach them to every politician I can find 🤣

Phil

🙂

It is a recognised electrical/ electronic term. 😉

It would defeat the purpose of installing it if it drains my car's battery. It's why I tried a "delay off" circuit first- they don't require an "always on" power source.
 
Is Mobius working on correcting the problem?
 
Just to add some more info to the thread, I used my bench power supply set at 5 VDC to charge Mobius after running the camera until it shut down.

From a "flat" battery, camera turned OFF: current is ~ 440 mA max. Of course, this goes down as the the battery charges up.
With the camera ON and still charging: ~ 445 mA. So, only a little bit more.
With camera ON and Recording: current readings fluctuates between ~390 to 440 mA. It seems that when the camera reduces the power for charging the battery and prioritize recording.

I have not yet tried the same experiment with a camera equipped with the super capacitor but I have ran that in my car and, for my setup, there does not appear to be a startup problem.
 
I've got the "delay off" circuit in front of me- under $2 off Ebay. I could have made something myself, but these days it's cheaper to buy ready made modules- provided they to what you require. I want to "bench test" it first to see what parasitic drain it has.

I've hooked up that module linked above. The Ebay instructions on it's operation are a bit lacking- see below:

20170830141656_31194.jpg


The schematic shows the timer being activated by switching the earth going to the "SIG" terminal. I've set it up to test and if you permanently earth the "SIG" terminal, switching the +12VDC connected to the "SVCC" terminal will trigger the timer. So run permanent +12VDC to the "VCC"* and relay COM terminals, permanently earth the "SIG" and hook your desired IGN/ power control signal to the "SVCC" terminal. With power to the "SVCC" and a permanent earth on "SIG" the relay will close the COM (Common) and NO (Normally Open) terminal- use the NO terminal to power the Mobius. When the power is switched off to the "SVCC" terminal the timer will continue to hold the relay's COM and NO terminals closed for the "delay off" period. If the "SVCC" power is restored during the "delay off" time the relay will continue to hold closed the COM and NO terminals, keeping the Mobius running.

So that should fix any start up related issues.

* Be sure to choose a permanent power source that doesn't spike/ get disrupted when the engine is cranking.

I haven't been able to test the parasitic current yet, as I discovered I need a new fuse in my multimeter!
 
I've got the "delay off" circuit in front of me- under $2 off Ebay. I could have made something myself, but these days it's cheaper to buy ready made modules- provided they to what you require. I want to "bench test" it first to see what parasitic drain it has.

Wait, how would that help with the issue of low voltage during engine crank? I though that the problem is that the starter motor pulls down the voltage enough to cause the 12V to 5V converter to stop working and thus, shutting down Mobius.
 
Wait, how would that help with the issue of low voltage during engine crank? I though that the problem is that the starter motor pulls down the voltage enough to cause the 12V to 5V converter to stop working and thus, shutting down Mobius.

Ideally for the Mobius to start every time you need to find an ignition or accessory voltage source that isn't disconnected during engine starting/ cranking. There are usually two circuits for "IGN ON"- one is disabled during engine cranking to increase power to the engine essential circuits, the other is for items essential for the engine eg. items like the fuel injection system. The accessory circuit is usually disconnected during cranking (although with stop/ start systems this may not apply.)

Adding this circuit you can literally connect the relay COM and VCC directly to the battery +ve terminal (using a fuse of course), so you will get the highest voltage possible during cranking. You're eliminating high current drain voltage drops experienced on the factory wiring loom during engine cranking. You can then use any IGN ON source under the dash to supply the switched SVCC signal. The IGN ON dropping out during cranking won't matter as the circuit timer will keep the relay closed (for the set time period) if you lose the IGN ON for a few seconds. That would be the best way to cure any shutdowns due to engine cranking.

A timer should also eliminate issues around the Mobius not sensing the voltage supply and failing to turn on. This can occur during booting/ shutdown. In my case (with low charge on the capacitor) the front camera crashes and fails to operate when I start the engine. This circuit will give the capacitor enough time to charge and prevent the spike that causes it in the first place reaching the Mobius' power supply.

(All of the above is "in theory". Unexpected things can occur with these sort of problems.)
 
I've got the "delay off" circuit in front of me- under $2 off Ebay. I could have made something myself, but these days it's cheaper to buy ready made modules- provided they to what you require. I want to "bench test" it first to see what parasitic drain it has.
I've hooked up that module linked above. The Ebay instructions on it's operation are a bit lacking- see below:

20170830141656_31194.jpg


The schematic shows the timer being activated by switching the earth going to the "SIG" terminal. I've set it up to test and if you permanently earth the "SIG" terminal, switching the +12VDC connected to the "SVCC" terminal will trigger the timer. So run permanent +12VDC to the "VCC"* and relay COM terminals, permanently earth the "SIG" and hook your desired IGN/ power control signal to the "SVCC" terminal. With power to the "SVCC" and a permanent earth on "SIG" the relay will close the COM (Common) and NO (Normally Open) terminal- use the NO terminal to power the Mobius. When the power is switched off to the "SVCC" terminal the timer will continue to hold the relay's COM and NO terminals closed for the "delay off" period. If the "SVCC" power is restored during the "delay off" time the relay will continue to hold closed the COM and NO terminals, keeping the Mobius running.

So that should fix any start up related issues.

* Be sure to choose a permanent power source that doesn't spike/ get disrupted when the engine is cranking.

I haven't been able to test the parasitic current yet, as I discovered I need a new fuse in my multimeter!

I've got a reading of 7mA with the module sitting idle like it would installed in the vehicle. More than I'd like, but not too bad.
 
I've got a reading of 7mA with the module sitting idle like it would installed in the vehicle. More than I'd like, but not too bad.

Hi murcod. First off I know nothing about electrical circuits! I understand what you are saying but why the 7ma of drain when it's in a idle state with nothing going on? Can that drain be stopped, if so, how? Is that what you refer to as parasitic drain?
 
To operate the timer circuit requires a connection to a permanent 12VDC supply (directly to the car's battery), so it can supply current to the Mobius when the "IGN ON" drops out. The direct connection to the battery means it can draw current when the vehicle is left parked- "parasitic drain" is the term used to describe that undesirable drain on the battery. Too much parasitic current drain when parked will result in the vehicle's battery not having enough power left to start the engine when lit not driven for a couple of days. There will always be some small drain from the vehicle's factory fitted electronic circuits, but you want to keep the current drawn to a minimum for any accessories you install.

I've installed car alarms over the years and when I've checked they've drawn around 20-30mA when armed, so 7mA for this timer is not too bad and shouldn't affect the average vehicle. My vehicle can be left parked for 7 days or more, so for me it's important to minimise the drain.

I don't want to fix the Mobius issues but then suffer a flat battery regularly. 😉
 
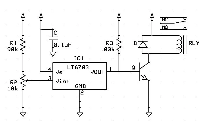
I sketched up a circuit that should do what you want. It uses a micro power voltage comparator with internal reference. This setup should draw less than 1 mA when idle. You can further lower this even further by increasing the resistor values though it may be more prone to electrical noise. The only only drawback is that the LT6703 comes only in non-DIY friendly form factor. The circuit can be connected either to always live (direct to battery) or switched power. The idea is that the relay is only energized when the feed voltage is greater than some value like 13.3 V (you can adjust using the potentiometer). That way, the camera will only power up when the motor is running.

VoltageComparator.webp


I'll order parts and do a test build soon.
 
Back
Top